Building Process
Location Map at required scale and shows where the development is located in relation to surrounding areas. @ a scale of: Urban Areas – 1:2000, 1:2500, 1: 4800, 1:5000, or 1:10000 metric / Rural Areas – 1: 12500 metric (1: 50,000 and written details where map scale is not available).
Who Should Design Plans
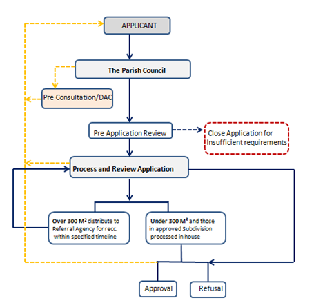
It is required that all buildings be designed to Jamaica Building Code standards. Buildings greater than 300m² must be designed and stamped by registered professionals (architects/Engineers). Buildings less than 300m² can be designed by other skilled professionals (Draughtsman). However, buildings that are considered to be complex structures and or requiring complex services whether < or > 300m² should be designed by registered professionals.
Standards to Adhere
Building Setback- Buildings should be setback from lot boundaries so as to afford space for maintenance, to create privacy and to allow sufficient space for natural light and air to penetrate all windows and to provide useful outdoor living and amenity space.
Density – Single Family; urban & sub urban not less than 279 sq. m for corner lots/372 sq. m for internal lots and 743 sq. m in rural area. Multi Family development maximum density allowed is 30 habitable rooms per acre.
Amenity — Single Family detached: all new housing development in excess of 10 lots usable land must be reserved at a minimum rate of 1 hectare to every 100 dwelling unit. Multi Family the minimum common amenity area for each unit should be provided at: Studio Unit 15 sq. M, One bedroom unit 30 sq. M, Two or more bedroom unit 60 sq. M (St. Ann Dev. Order)
All Commercial and Institutional development must provide Parking areas and public sanitary convenience.
Ramps, rails and other amenities must be provided for the disable which should include disable friendly public sanitary convenience and parking. Public Buildings should have provisions which allow ease of access by persons in wheel chairs. (International Building Code, 2006)
NB. The Planning Authorities will examine the plans for new public facilities to ensure that adequate provisions have been made for physically disabled individuals.
Water and Sewage - Provision of potable water and sewage facilities should be to the satisfaction of the Environmental Health Unit (Ministry of Health) and the National Water Commission respectively.
Drainage – Refer to National Works Agency (NWA) standards
The Ministry of Health – Environmental Health Unit is a critical referral agency. For complex development whether greater than or less than 300 M² additional referral agencies may be required to comment including but not limited to Fire, National Works Agency (NWA), National Environment and Planning Agency (NEPA), the National Water Commission (NWC), Ministry of Agriculture > Rural Physical Planning Division etc.
Please be advised that applications can be tracked online via AMANDA.
For further information on building permits and other matters in relation to the Building Processes within the Parish Council, please consult the Planning or Roads and Works Department.

